The MB-Lite+ is a 32-bit RISC soft-core (codename of the core 'tumbl') processor which closely follows (a subset of) the instruction set of the well-known MicroBlaze from Xilinx. From the outside, it is supposed to be completely cycle accurate and bit accurate with the MicroBlaze.
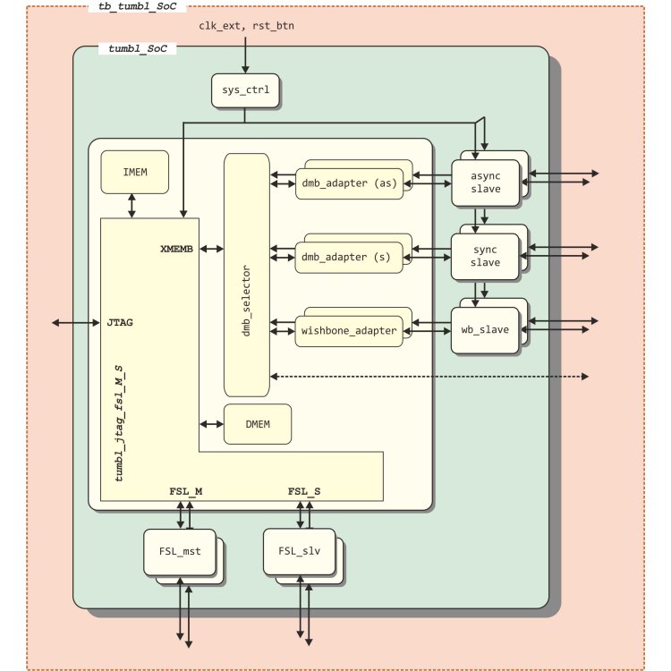
tumbl's internal modules

Like the original MicroBlaze, the MB-Lite+ can be equipped with Fast Simplex Link (FSL) ports, while Memory Mapped I/O is used for accessing 'more common' peripheral devices. Moreover, it also features the possibility to address instruction and data memories for programming and read-out by means of JTAG signals.
tumbl SoC

All hardware (including memory selector, adapters, etc) has been described in VHDL, and the code is available in the package freely downloadable from this page. Software for the MB-Lite+ can be compiled and linked with the public domain mb-gcc compiler from the GNU tool chain.
MB-Lite+ Release Package v12.1.2 (zip file)
Update November 2012 (zip file), which
contains 3 files to replace the original ones, viz:
MB-Lite+ User Guide v12.1.2 (PDF file)
A number of example/reference design are described in detail in a separate manual:
Example Designs Manual v12.1.2 (PDF file)
Part of the block scheme of one of these designs, an integer DCT communicating over FSL channels, is shown here:
FST-IDCT block scheme

| November 16, 2012 |